Hello,大家好,今天給大家帶來一個麻花辮生成的小技巧,我是幾維,本文將介紹在Maya中如何通過Nhair係統去生成一個簡單的麻花辮。
1、製作流程
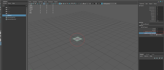
首先創建一個平麵。

把細分調整為1,1。

進入選擇麵的模式。然後從nHair下,找到Create Hair。同時把Grid換成At selected surface points/faces。同時把Points per hair改成20。Length也改成為20。

點擊Create Hairs。

從大綱視圖中選擇Follicle,然後在屬性麵板中開啟Braid編成辮子。

把Sample Density提高,也就是頻率。

切換到hairSystemShape,打開Clump and Hair Shape。把Clump Width數值提高到2。增加頭發的寬度。這個數值具體基於你本身頭發的比例自行控製。

調整Hairs Per Clump到3。此數值控製每個毛囊長多少根頭發。就形成了一個正常麻花辮的結構。

然後選擇pfxHair把這三根頭發提取出來,通過Paint Effects to Curves變成曲線。

這樣就把頭發變成了Curves,同時再創建一個圓環。通過C鍵吸附到曲線上。

通過Surface下的Extrude成tube。

在大綱視圖中選擇extrudedSurface節點,然後在屬性麵板下去選Use Profile Normal。最後把Scale調整到小一點的數值。使之頭發末端是細的。

然後給另外2根曲線完成上麵同樣的操作。

最後通過調整圓環Curve的Scale大小控製頭發的粗細程度。在曲線階段我們可以把曲線的頭尾分別刪掉一點,再進行Extrude。這樣最後形成的這個麻花辮頭尾就不會有穿插。

通過這個基礎的模型和曲線,我們之後還可以將它應用到Xgen流程中,從而做出最終的麻花辮效果。
來源:Thepoly公眾號
上一篇 Maya節點之程序紋理入門
熱門課程
專業講師指導 快速擺脫技能困惑相關文章
多種教程 總有一個適合自己專業問題谘詢
你擔心的問題,火星幫你解答隨著數字浪潮席卷全球,北京ui設計培訓成為越來越多職業轉型者的首選路徑。本分析聚焦北京UI設計認證班的就業優勢,幫助學員在激烈......
在數字時代浪潮中,上海短視頻培訓行業蓬勃發展,為無數創意人才打開新機遇。線上學習模式迅速崛起,讓更多影視設計愛好者輕鬆入門。這......
在北京這座充滿活力的都市,室內設計師培訓正迅速成為熱門職業選擇。隨著房地產市場的蓬勃發展和人們對居住環境品質要求的提升,北京室......
在廣州這座充滿活力的城市,虛幻引擎培訓正成為影視與設計行業的熱門選擇。隨著數字內容產業的蓬勃發展,越來越多的創意人才渴望掌握虛......
在當今快速發展的數字創意領域,上海3D建模培訓正成為企業提升競爭力的關鍵驅動力。隨著影視、設計等行業對高精度視覺內容的需求激增......
隨著數字創意產業的蓬勃發展,上海3d建模培訓正成為無數影視和設計愛好者提升技能的首選路徑。這座城市彙聚了頂尖的技術資源和行業機......
同學您好!